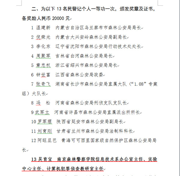
我校教师吴育宝荣立个人一等功

发布者:刘佩佩发布时间:2017-11-24浏览次数:1983

日前,国家林业局森林公安局发文,对紧紧围绕生态文明建设大局,恪尽职守、攻坚克难、顽强拼搏、无私奉献,为保护森林和野生动植物资源、巩固生态建设成果、维护国家生态安全做出突出贡献,涌现出的一大批工作扎实、成绩突出的先进集体和先进个人进行表彰。我校信息技术学院副院长吴育宝在第二届全国公安院校教学技能大赛比赛中荣获个人一等奖,被记个人一等功。

吴育宝老师自入职以来,坚持扎根基层,以顽强的精神和坚韧的意志,艰苦奋斗,开拓创新。教学上,他秉持全心全意服务学生的宗旨,充分发挥所学,面向课堂、面向实战,为提升教学质量服务;工作上,不辜负领导的支持和信任,积极认真地完成了各项工作。主持省级、校级科/教研项目多项,带领学生获得多项省级、国家级奖项。这些努力,得到了全校师生及社会各界的认可和好评,多次获得学校和省相关部门颁发的“优秀指导教师”、“优秀教育工作者”、“教学质量优秀奖”、“教学成果奖”等荣誉。

立足本职,兢兢业业。

吴育宝老师利用业余时间组建了“计算机兴趣小组”,并无偿为小组成员进行计算机知识课外培训,组织交流活动,创造实战锻炼机会。带领小组同学申报的江苏省首届大学生创新项目,其研发成果为多家基层公安机关所使用;带领小组同学结合森林公安的具体业务需求完成的毕业设计《鸟类快速检索系统》获“江苏省普通高等学校本专科优秀毕业设计(论文)”一等奖。带领小组学生赴黑龙江省森林公安局支援当地公安信息化建设,完成的《公安信息发布系统》在公安专网上实现了内网信息发布、业务文档分级流转、线上法律释疑等功能,极大的缓解了当地各级森林公安机关间信息交互不畅的问题,提升了当地森林公安机关的办公效率;该项目转化成果获 “江苏省普通高等学校本专科优秀毕业设计(论文)”二等奖。

十余年来,在吴育宝老师的组织下,小组的建设从未间断,每一年都有朝气蓬勃的学生补充到队伍中去。从小组走向工作岗位的毕业生中,相当多的一部分已成为网安和科技信息化等部门的业务骨干。

积极探索,勇于创新。

在任职信息技术系办公室主任以来,他选择直面压力,创造动力,在做好日常工作的同时,还积极探索系部的人才培养新模式。

面对全国首批获得“网络安全与执法”专业办学资格,他深入各级网安部门进行调研,为了给信息技术系的人才培养提供更好支撑,他主动联络兄弟院校、研发机构和实战单位,打造了 “网络安全与执法教育专业知识共享互通平台”。通过该平台,一方面,一线单位的需求能够传递回科研院所,科研院所也能够研发出适应基层实际问题的方法和工具;另一方面,新理念、新技术、新方法能够迅速应用到一线单位,新的战法也能够为专业教学提供有力支撑。平台已经为专业教学补充了大量鲜活内容,并为研发单位提供了若干优化建议并被采纳。

为进一步优化本专业学生的知识结构,充分利用好学生的课余时间,增强本专业学生的团队协作能力,吴育宝老师积极探索了一套“走出去,引进来” 的互动教学法,引导学生应用课堂所学的理论知识到实践当中,极大地拓宽了师生的视野,进一步夯实了学生的专业技能。

吴育宝老师以参加相关专业比赛为契机,组织了教学团队利用课余时间对本专业学生进行信息安全和电子物证相关知识培训,指导的学生获得了多项省级、国家级奖项,尤其是在“‘美亚杯’全国电子取证竞赛”中连续两年获得一等奖,在为学校赢得荣誉的同时,也提升了相关教学人员的教学水平。以发挥优秀学生的辐射效应为目的,召集大赛参训人员组建的“网安工作室”,成立不久旋即协助共建单位破获了一起涉案金额达2000余万的网络诈骗案件。截至2017年一季度,该团队共受邀协助公安机关、检察机关办理案件20余起,其成员过硬的专业知识获得了相关部门的一致好评。

深入一线,不计得失。

为深入了解“网络安全与执法”专业的实战需求,探索专业教学改革的未来方向,吴育宝老师积极响应公安部“双千计划”的号召,到南通市通州区公安局网安大队挂职锻炼。

自挂职网安大队副大队长以来,吴育宝老师始终把耐得平淡、舍得付出、默默无闻作为准则,始终把工作重点放在严谨、细致、扎实、脚踏实地埋头苦干上。在工作中,以制度、纪律规范自己的一言一行,严格遵守挂职单位相关警务规章制度,警容严整、内务整洁、尊重领导,团结同志,谦虚谨慎,主动接受来自各方面的意见,不断改进工作,积极维护个人和学校的良好形象。

在挂职期间,能够克服家庭与工作、学校事务与实战警务的矛盾,认真履职、勤奋工作、爱岗敬业,能够服从组织安排,不讲客观条件、不消极怠工,与挂职单位领导、大队同志沟通顺畅。工作中团结同志,恪尽职守,尽心尽力,能充分发挥自身的主观能动性和创造性,能够以正确的态度对待各项工作任务,努力提高工作效率和工作质量。在各项安保任务、攻坚战役、专项行动期间,与挂职单位民警一道,放弃休息,加班加点,曾经为突破一起网络诈骗案件而连续奋战三天不休息。吴育宝老师在网安各项业务中均取得了优异的成绩,分管工作名列前茅,同时能够细心学习他人长处,并虚心向老前辈、同事请教,在学习和探索中不断提高自身的警务实战能力,很好的起到了网安大队带头人的模范作用,工作期间不畏艰难、认真刻苦,能够充分体现我校教师爱岗敬业、无私奉献的工作精神。

挂职期间,吴育宝老师负责全区涉网案件查处和网安技术培训工作。在涉网案件查处方面,吴育宝同志能够充分将自身的计算机侦查专业特长与警务实战相结合,对案件的定性分析独到,提出的侦查方向精准可靠,设计的侦查思路具有极高的可操作性和合理性。挂职一年,南通市通州区公安局网安大队办案人员在吴育宝同志的带领下,辗转全国十多个省市,行程数十万公里,先后破获“通州教育局网站被入侵案”、“忠义小学计算机信息系统被破坏案”、“周丽云被诈骗案”、“马潭易购计算机信息系统被破坏案”等一批在省内具有较大影响力的案件,其中“通州教育局网站被入侵案”被公安部列为2015年度全国公安机关打击黑客案件经典案例,网络侦查工作绩效在全市排名遥遥领先。吴育宝老师参与破获各类网络违法犯罪案件63起,抓获犯罪嫌疑人124名,受理电子证据检材300余件,出具鉴定文书20余份,同时为当地刑事案件主办民警、新招录民警以及检法系统开设专题讲座10余场,有效地提升了挂职单位办理涉网刑事案件的能力和网安技术人才的储备,为挂职单位的综合绩效工作做出了巨大的贡献。

迎难而上,勇于担当。

2016年下半年,经校内遴选,吴育宝老师被选派代表我校参加了“第二届全国公安院校教学技能大赛”网络安全与执法类比赛。时值我校迎接“教育部本科教学工作合格评估”和主办“‘美亚杯’全国电子取证竞赛”的关键时期,吴育宝老师在担任系级评估条目负责人和取证竞赛的负责人的双重压力下,没有推诿承担了参赛任务,白天忙评估筹备比赛,夜里组织竞赛材料,周末试讲磨课,加班加点,以“双千”挂职期间亲自侦办的案件为背景,完成了“磁盘残留数据提取技术”的课程设计,在正式比赛中取得了一等奖的佳绩,为我校专业的教学改革提供了宝贵的经验。

吴育宝老师凭着对网安专业的热爱和教学工作的执着追求,用热情和汗水丈量着公安教育的艰辛和快乐,诠释着奉献者的给予与获得,展示了一个共产党员的崇高境界,不忘初心,牢记使命,为公安教育的发展做出了积极贡献。